As I wrote in my now world-famous part 2, this stuff clicking for me has legitimately changed my life in radical ways (the clearest being that social anxiety went absolutely “poof”, but there’s a bunch of other things too, including multiple friends saying that I seem radically different, less tense, less afraid, less fragile, etc (lol RIP poor younger me)).
I’ve wanted to try and make it legible for ages, but have been pretty damn daunted at the challenge of taking my experiential knowledge and trying to wrangle it into a coherent, somewhat transmissible model.
I’m an absolute nerd for clarity, self-describing terms, visual models etc, so I knew it’d be a beefy-ass undertaking. But this shit has really changed my life in a wild way, so fuck it we ball, etc.
All that to say; this is definitely a work-in-progress. This act of writing is part of my own process of sense-making (in addition to my crazy Miro board), so this isn’t the final form! I’m excited for this to continue clarifying, and to reach the simplicity at the other end of my current complexity.
(I’m also very keen on posting summary diagrams, so that by the end if you’re interested in trying this stuff there’ll be clear actions to take, vs “well shit I just read 4+ blog posts and it sounded kinda cool, now what?”. But also very interested in 1:1 calls about this, as verbal transmission and debugging are super powerful).

1. There’s a way of being which is very very nice (“birthright state”)
Ultimately, what I’m currently still calling “consensus-ism” boils down to:
“Notice what’s naturally presenting itself as a top priority, then do it.”
This is both radically simple, and tricky to do, for reasons I’ll get into a bit further below.
What consensus-ism feels like:
You know you're making the right decision in that moment
You're doing what feels best
Getting better at this looks like:
Taking one action “well”, and then repeating that often enough that you can see it’s always possible/preferable
Getting into the flow of chaining multiple “correct” actions together, until it’s a habit
Internalising this so it’s your permanent mode and you never really fall out of it
Ingraining it—or maybe better put, getting out of the way of your natural processes—so fully that it doesn’t feel like you’re doing anything anymore
(Cheeky aside, 4 might explain why meditation people are so big on the idea of Not Having A “Self”: if you’re only ever doing what you really want to all the time, without ever hesitating, it sounds like you’d feel like everything was always Just Happening. Same with Flow states, if those are even anything separate from this)

(And as another quick aside, I definitely haven’t maxed out this skill yet, I’m not constantly flowing, but I’m a lot better at it than I was!)1

2. So why aren’t we already living like this?
In come the things that I’m currently calling “maladaptive memes”, or mal-memes for short. Please don’t run away at my silly jargon!!
The idea is that there are concepts which we can pick up, take in, and pass along, but when we actually take a look at them: they don’t actually make any sense.
I’ll call them mal-memes for lack of a better word, because they’re easy to think and spread, and they seem to be the exact thing at the root of our problem. When we take them on, or generate them ourselves, and act on them, we end up doing all sorts of things based on no real want whatsoever. But when we look at them closely, we see the nearby actual thoughts/feelings/preferences that they’re approximating, and the fake thing drops away. From there, we pretty naturally just do the things we actually have consensus to do.
So it’s the taking these mal-memes as fact that prevents us from accessing the much nicer state, which is where the idea of “consensus-ism isn’t a technique to learn, but actually a thing downstream from unlearning bullshit” comes from.
Meet the Grahams mal-memes
The Ultimate Mal-meme:
The ultimate upstream mal-meme here is “something I’m feeling/experiencing is bad to feel/experience”.
Which could also be formulated as “there’s something wrong (with this moment, with me)”.
Or "I am bad, because I feel xyz".
This is upstream of the inner critic/a negative inner voice, self-punishing dialogue etc.
(This is a pretty natural thing that we pick up from living in a pretty traumatised world, and something that people who meditate a whole-ass bunch tend to dispel when they get to No Self (“there’s no separate ‘me’ within experience who can be wronged by experience”).
Next downstream mal-meme: "I must disown feelings, not look at certain ones"
Naturally, if there’s a feeling that something I’m feeling/experience is bad, then there’s an aversion response, a cringing away from it.
Of course there’s a relevant Sasha Chapin tweet here:
This can therefore lead to living in avoidant tension for a long time, because to slow down and notice the tension is too scary (also see “Ugh Fields”).
Group of further downstream mal-memes
"I don't know what to do"
Because slowing down and looking at the negative feelings and tension is too scary, there’s a feeling of being unsure what to do next, and not wanting to look at the current experience, which is saying “what we’re currently doing is bad”.
(Vs a state where we’re in a flow state, and once resistance arises, we can notice it and go “huh, a useful signal that I should change course”)
Could also be formulated as “I can’t find out the answer for what to do by introspecting, I need to look Out There for the answers”, when in reality you could figure out the next best step by a process that I’m calling “pendulation” (more to come).
“I have to push through resistance”
“If I have resistance to something, it can make sense to push through and do it anyway” → we’re so used to tension and resistance being present, and are used to forcing ourselves to work through it.
For example, forcing ourself to do a work task, or to remain in a social situation rather than leave.
“I can't just rely on my feelings”
"I can't just rely on my feelings, because some of them are bad". “I can’t rely on myself to do the ‘right thing’” (if you’re for example an effective altruist).

What do all these mal-memes lead to?
As Sasha says - “living in a state of avoidant tension, which is grindy and awful”.
I’d say this kinda also manifests as a kind of brainfog, a kind of indecision and background unpleasantness. A feeling that something is wrong, or that there’s something fundamentally wrong with you, a pervasive wrongness. (And therefore, the opposite is a feeling that there’s fundamental okayness).
Tyler tweeted this:

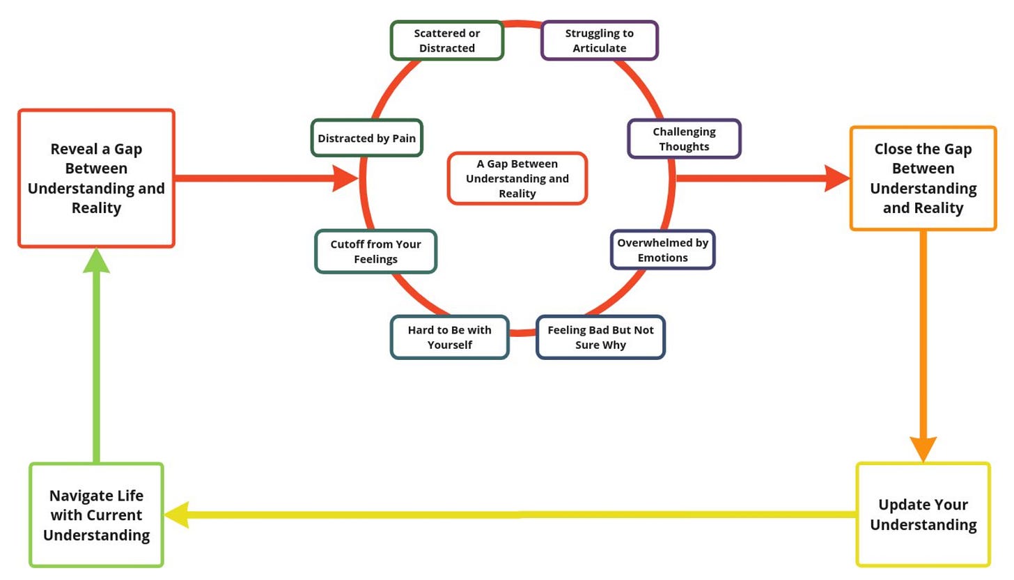
And (not intentionally related), Daniel Thorson tweeted this diagram, of which I would say that the cyclical bit at the top is what happens when the mal-memes are present and you get stuck in a cycle of unpleasantness:

And of course, another Sasha Chapin quote:

Living in avoidant tension = making bad decisions, having big blindspots, having a bad fucking time in the long run, eeeeeee
Until next time!
In the next post, I’ll write about “Mal-memes vs the illuminating Ultimate Reality / Truthspace”, which is a pretty fucking mad subtitle lmao
Basically → all of these are incorrect and can be dissolved → I’ll show each mal-meme with the “true” antidote/formulation
Where do I get the gall? Good question! See you next time lol I hope some of this made sense !!!
(Here’s some of my Miro board for the next section):
E.g. I was recently living somewhere where in retrospect I had a strong-ish signal for a few days that I didn’t want to be there, but I didn’t notice and act on it immediately, it percolated and led to a kinda unpleasant state for a few days before I finally foregrounded it and got out of there







I really appreciate you making the effort to write this stuff down man. You're definitely helping me make progress. 👏👏👏